El sitio web de la UCLM utiliza cookies propias y de terceros con fines técnicos y de análisis, pero no recaba ni cede datos de carácter personal de los usuarios. Sin embargo, puede haber enlaces a sitios web de terceros, con políticas de cookies distintas a la de la UCLM, que usted podrá aceptar o no cuando acceda a ellos.

Puede obtener más información en la Política de cookies. Aceptar

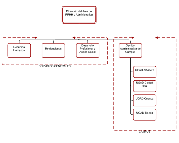
Estructura

Dirección del Área de Recursos Humanos y Administrativa

Directora del Área: Clara Isabel Jiménez Infantes 
Tfno.: 926 052085
ClaraI.Jimenez@uclm.es  

Ejecutivo de Secretaría: Pilar Calderón Cañamero
Tfno.: 926 052735  
Pilar.Calderon@uclm.es

Directora Ejecutiva de RR.HH.: Elena María González Ruiz 
Tfno.:926 052135
ElenaMaria.Gonzalez@uclm.es  

Director Ejecutivo de Retribuciones: César Ángel López Ruiz 
Tfno.: 926 052081
CesarAngel.Lopez@uclm.es  

Directora Ejecutiva Unidad de Desarrollo Profesional y Acción Social: Rosa Mª Abad Romero
Tfno.: 926 295263 
RosaMaria.Abad@uclm.es  


Unidades de Gestión Administrativa dependientes del Área, en Campus

Director Técnico UGAD Albacete: Alfonso del Moral González
Tfno.: 926 052889 
Alfonso.Moral@uclm.es  

Director Técnico UGAD Ciudad Real: María del Carmen Morquillas Mora
Tfno.: 926 052070
Carmen.Morquillas@uclm.es

Directora Técnica UGAD Cuenca: Mª Isabel Laín Martínez
Tfno.:  926 053822
Isabel.Lain@uclm.es

Director Técnico UGAD Toledo: Carlos Julián Barba Rodríguez
Tfno.: 926 051432 
Carlos.Barba@uclm.es